• 学校首页
    欢迎来到南宁市卫生学校_国家级重点中等职业学校!
  • 学校概况
    学校介绍 现任领导 校园新闻 学校荣誉 校园文化建设 大事记 校园风光
  • 学生管理
    学生活动 班主任团队 学生管理
  • 教学管理
    公告 专业设置 机构设置 教学设施 师资队伍 教学制度 教学研究 南卫书苑
  • 招生就业
    公告 全日制招生 毕业生信息 成人大专招生 职业培训 用人单位信息 我要招聘 我要求职
  • 技能培训
    考试考务通知 中心职责 科室业务范围
  • 实训基地
    实验|实训室 校办企业 校外实训基地
  • 后勤保障
    公告 机构设置 管理制度 生活百宝箱
  • 党团建设
    党建工作 团建工作
  • 校园服务
    卫校校历 办公电话 网络服务 联系我们
  • 办事公开
    机构概况 工作制度 法律法规 服务信息 应急管理 公共资源交易 社会公益 监督投诉 办事公开指南和目录 依申请公开 办事公开工作年度报告 工作动态 办学条件达标项目验收 人才培养计划 通知公告 中等职业学校质量年度报告

办事公开

school

  • 机构概况
  • 工作制度
  • 法律法规
  • 服务信息
  • 应急管理
  • 公共资源交易
  • 社会公益
  • 监督投诉
  • 办事公开指南和目录
  • 依申请公开
  • 办事公开工作年度报告
  • 工作动态
  • 办学条件达标项目验收
  • 人才培养计划
  • 通知公告
  • 中等职业学校质量年度报告

校园风光 ▼

当前位置: 首页 > 办事公开 > 通知公告 > 南宁市卫生学校B1-1楼人体生命...

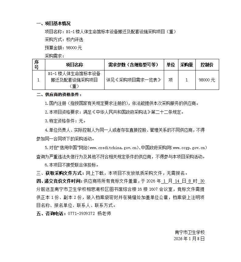
南宁市卫生学校B1-1楼人体生命馆标本设备搬迁及配套设施采购项目(重)采购公告

日期:2026-01-08 17:17:31

附件1:南宁市卫生学校b1-1楼人体生命馆标本设备搬迁及配套设施采购项目(重)采购文件.docx

上一篇:

广西瑞真工程造价咨询有限责任公司关于相思湖校区食堂燃油(含汽油、柴油、环保油)供应服务项目的更正公告

下一篇:

南宁市卫生学校B1-1楼人体生命馆标本设备搬迁及配套设施采购项目废标公告

友情链接: 南宁市卫生健康委员会 南宁市教育局 八桂职教网 广西医科大学 广西中医药大学 广西卫生职业技术学院 广西体育高等专科学校 桂林医学院

地址:广西南宁市西乡塘区罗文大道16号 邮编530007 联系电话0771-4835424

南宁市卫生学校 版权所有 @2022-2032

桂ICP备16003485号-1 国际联网备案号45010502000001 桂公网安备45010502000021号

官方公众号

招生公众号